2. 面对生活的打击,保尔也会表现出灰心、绝望、无助等情绪,有人认为这有损保尔坚强乐观、顽强拼搏的形象。与书名中的“钢铁”一词不符。对此你怎么看?请结合整本书说说你的看法。
答案:2.示例:我不赞同这种说法。理由一:一个完全无缺点的英雄形象在现实中是不存在的。作者通过描写保尔的缺点和错误,使得这一形象更加真实可信。读者能够看到一个有血有肉、有情感波动的人物。理由二:保尔既有坚韧不拔的一面,也有迷茫、困惑犯错的时候。这种复杂性使得保尔的形象更加立体。理由三:描写保尔的缺点和错误,实际上也是展现他成长历程的一部分。在革命斗争和生活的磨砺中,保尔逐渐认识到自己的错误,并努力改正,变得更加成熟和坚强。理由四:保尔的错误和缺点也为读者提供了启示。他通过自我反省和斗争,最终战胜了自己的弱点,成为一个更加完美的战士。这可以激励读者在面对困难和挑战时,勇于面对自己的不足,不断追求进步和成长。所以,保尔身上的这些情绪,并不会与“钢铁”的主旨寓意不符。
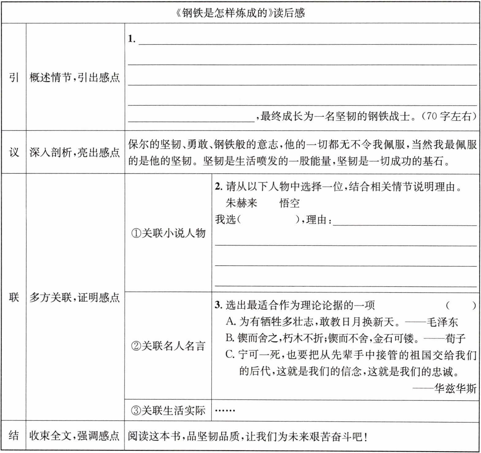
七、小文阅读《钢铁是怎样炼成的》后被主人公的坚韧打动,决定以此为切入点写一篇读后感。请根据你的阅读体验帮她一起拟写读后提纲。

答案:七、1.保尔投身于革命事业,在一次次的战斗中,他的身体多处受伤,到最后双腿瘫痪、双目失明,但保尔依旧以巨大的热情工作着,他拿起笔开始文学创作,他战胜了敌人,也战胜了自己。
2.示例一:朱赫来 他是一位坚毅、勇敢、机智的布尔什维克。他教保尔拳击,培养了保尔朴素的革命热情,引导保尔走上了革命道路。他沉着干练、信念坚定、富有组织能力,他对自己所走的道路十分明确,不屈不挠地和剥削者做顽强的斗争。
示例二:孙悟空 孙悟空拥有坚韧不屈的意志和勇敢顽强的斗争精神。虽然他因大闹天宫被困五行山下五百年,但他依然不改追求自由、好打抱不平、敢于和强权斗争的本性;面对取经途中的无数次艰难险阻,他坚韧不拔,从不放弃,总是冲在最前面和妖魔鬼怪做斗争。
3.B【点拨】A项,“为有牺牲多壮志,敢教日月换新天”意思是正是无数革命前辈的流血牺牲,才换来了民族解放的伟大胜利;正是这些革命前辈的流血牺牲,才铸就了民族精神的伟大力量。诗句强调的是牺牲精神。B项,“锲而舍之,朽木不折;锲而不舍,金石可镂”意思是不能坚持到底,即使是朽木也不能折断;只要坚持不停地用刀刻,就算是金属玉石也可以雕出花饰。这句话强调的是坚持或坚韧。C项,“宁可一死,也要把从先辈手中接管的祖国交给我们的后代,这就是我们的信念,这就是我们的忠诚”强调的是忠诚。根据“引”部分的“最终成长为一名坚韧的钢铁战士”和“议”部分的“坚韧是生活喷发的一股能量,坚韧是一切成功的基石”可知,坚韧是本文的中心论点。故选B。