二、学校话剧社准备重新演绎《骆驼祥子》,需要挑选话剧演员,选择合适的镜头,请完成相关任务。
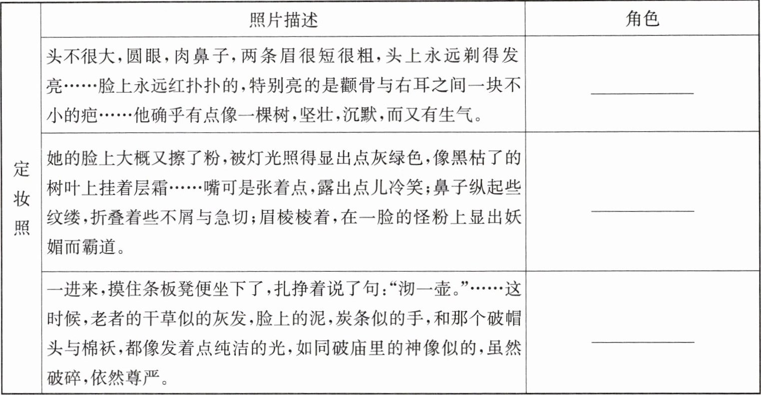
1. 根据照片描述,填写对应的角色。

答案:1.祥子虎妞老马
2. 结合知识卡片,参考示例,选择下面的A或B场景,为祥子拍摄一个镜头。
知识卡片
远景:有开阔的视野,除了拍摄人物,还可以拍摄环境等,以便渲染气氛。
近景:表现人物和景物局部面貌的画面。
特写:聚焦人物的某个细节,如外貌、动作、色彩等。
【示例】“孙侦探诈走祥子买车的钱以后”。我选择用近景镜头进行拍摄,祥子当时非常沮丧、无奈,他不知道怎么办才好。近景镜头可以表现他当时无处可去、无家可归的窘迫心情,也可以把他在街头茫然闲逛、无措的场景记录下来。
A.祥子买了第一辆车后
B.小福子自杀后
示例一:“祥子买了第一辆车后”。我选择用特写镜头进行拍摄。祥子拉车三年,为了买车省吃俭用凑足一百块钱。买了第一辆车后,他找了个僻静的地方端详自己的车,在漆板上试着照自己的脸。用特写镜头可以把他脸上的喜悦和自豪记录下来。
示例二:“小福子自杀后”。我选择用特写镜头进行拍摄。小福子的死对于祥子来说是压死骆驼的最后一根稻草,他绝望到只能往深渊里掉,无力反抗。特写镜头可以刻画他沧桑无奈、面如土灰的脸部表情,又瘦又黑又脏的落魄形象。
答案:2.示例一:“祥子买了第一辆车后”。我选择用特写镜头进行拍摄。祥子拉车三年,为了买车省吃俭用凑足一百块钱。买了第一辆车后,他找了个僻静的地方端详自己的车,在漆板上试着照自己的脸。用特写镜头可以把他脸上的喜悦和自豪记录下来。
示例二:“小福子自杀后”。我选择用特写镜头进行拍摄。小福子的死对于祥子来说是压死骆驼的最后一根稻草,他绝望到只能往深渊里掉,无力反抗。特写镜头可以刻画他沧桑无奈、面如土灰的脸部表情,又瘦又黑又脏的落魄形象。
三、班级围绕《骆驼祥子》展开了讨论,请你参与其中并完成任务。
1. 【任务一】下面三幅图是名著《骆驼祥子》中的插图,请将对应的选项写在相应位置。
A.祥子成亲
B.雨中拉车
C.买羊肉包
D.大兵抢车

甲(
C
) 乙(
B
) 丙(
D
)
答案:1.C B D
2. 【任务二】祥子是老舍在《骆驼祥子》中塑造的人力车夫形象。在祥子起起落落的悲惨命运中,曹先生和小福子是两个重要的人物。请你
任
选
一
个
人
物
,结合小说内容,概括其对祥子的影响。
示例一:曹先生是祥子遇到困难时最想投奔和依靠的人。曹先生同情祥子,给予祥子帮助、关心和信任,让他感受到温暖、安慰和做人的尊严,使祥子燃起对生活的希望。
示例二:小福子是祥子喜欢的人。与祥子共同的悲惨命运拉近了他们心与心之间的距离。虎妞死后,小福子让祥子对新生活又有了希望。小福子的死,让祥子的美好愿望再次破灭,最终彻底沉沦。
答案:2.示例一:曹先生是祥子遇到困难时最想投奔和依靠的人。曹先生同情祥子,给予祥子帮助、关心和信任,让他感受到温暖、安慰和做人的尊严,使祥子燃起对生活的希望。
示例二:小福子是祥子喜欢的人。与祥子共同的悲惨命运拉近了他们心与心之间的距离。虎妞死后,小福子让祥子对新生活又有了希望。小福子的死,让祥子的美好愿望再次破灭,最终彻底沉沦。