7. (2025·河北模拟)下列有关能量及其转化的说法正确的是(
C
)
A.弯弓射箭,箭的动能转化为弓的弹性势能
B.锂电池放电时,电能转化为化学能
C.内燃机的压缩冲程将机械能转化为内能
D.人造卫星从近地点飞向远地点时,势能减小,动能增大
答案:7. C
8. 如图是小球在地面弹跳的频闪照片,下列说法正确的是(
C
)

A.小球弹起的高度越来越小,说明小球在此过程中能量不守恒
B.根据能量守恒定律,在此过程中小球的机械能总量是保持不变的
C.在小球的运动过程中,有一部分机械能转化成了内能
D.此过程说明了能量守恒定律是需要建立在一定的条件之上才能成立的
答案:8. C 解析:小球弹跳过程中弹起的高度越来越小,说明小球的机械能减小了,这是因为该过程中小球克服空气阻力做功,一部分机械能转化成了内能,故A错误、C正确;根据能量守恒定律,在小球的运动过程中,总能量守恒,小球的机械能因为有一部分转化成内能而减小,故B错误;能量守恒定律适用于所有的能量转化或转移过程,故D错误.
9. 亮点原创·2025年7月15日5时34分,搭载天舟九号货运飞船的长征七号遥十运载火箭,在我国文昌航天发射场点火发射,约10分钟后,天舟九号货运飞船与火箭成功分离并进入预定轨道,之后飞船太阳能帆板顺利展开,发射取得圆满成功.点火后,火箭燃料的
化学
能先转化为内能,再转化为火箭和飞船的
机械
能;飞船太阳能帆板展开后,将太阳能转化为
电
能为飞船提供动力.
答案:9. 化学 机械 电
10. (教材P102素材应用)如图,滚摆在运动过程中,上升的最大高度逐渐降低,它的机械能逐渐转化为
内
能,散失到空气中,但能量的总量
保持不变
;这些散失到空气中的能量不能自动地再次驱动滚摆,这说明能量在转化和转移时
有
(选填“有”或“无”)方向性.

答案:10. 内 保持不变 有
11. 2025年7月11日,中国华田金沙江上游巴塘水电站第三台机组通过72小时试运行,正式并网发电.如图所示为水电站剖面图,则水的
重力势
能转化为水轮机的
动
能;水轮机带动发电机发电时,
机械
能转化为电能;一定量的水,上、下水位差越大,水的重力势能越
大
.

答案:11. 重力势 动 机械 大
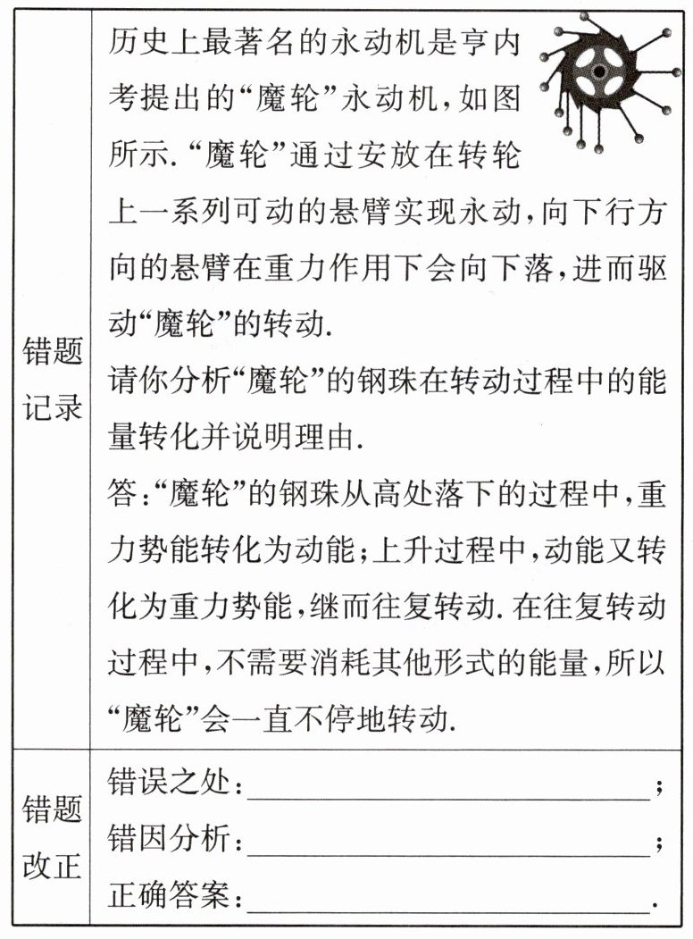
12. 新考法
错题分析 (2025·山西一模)小阳在错题记录本中记录了如下错题,请你帮他找出错误之处、分析错因,并写出正确的解答过程.

答案:12. 在往复转动过程中,不需要消耗其他形式的能量,所以“魔轮”会一直不停地转动 没有考虑到能量在转化过程中的损失 在“魔轮”转动的过程中存在空气阻力、摩擦阻力,一部分机械能会转化为内能,因此“魔轮”并不能一直不停地转动下去,而是会慢慢停止