9. 如图,加油站工作人员提取油枪加油前,手必须触摸静电释放器,以清除身体上的静电,确保安全。下列说法正确的是(
D
)

A.静电释放器可由玻璃制成
B.身体上的静电是身体与衣服摩擦过程创造的
C.清除静电后,身体上的正、负电荷全部消失
D.清除静电时,身体的静电经静电释放器释放到大地
答案:9. D 解析:为了将身体的静电释放掉,静电释放器应该是导体,玻璃是绝缘体,故A错误;身体与衣物摩擦带电,是电荷发生了转移,不是创造了电荷,故B错误;静电消除后,身体所带的电荷转移,但身体上的正、负电荷不会全部消失,故C错误;大地与静电释放器是导体,清除静电时,身体由于摩擦产生的静电会经静电释放器释放到大地,故D正确.
10. 如图所示,将一块透明有机玻璃板架在两本书之间,在下方撒上小纸屑,用干燥的丝绸在玻璃板上摩擦,会观察到下方的小纸屑上下飞舞,跳跃不停。这是因为有机玻璃板被丝绸摩擦后带上
电荷
,能够
吸引
小纸屑,小纸屑接触玻璃板后迅速被弹开,这是因为它们带上了同种电荷而相互
排斥
。

答案:10. 电荷 吸引 排斥
方法归纳
摩擦可以使物体带电;带电体具有吸引轻小物体的性质;电荷间的作用规律是同种电荷相互排斥,异种电荷相互吸引.
11. (2025·辽宁盘锦二模)如图所示是部分不同物质的原子核对电子束缚能力强弱的排序,毛皮与蜡烛摩擦,蜡烛将带
负
电;双手互相摩擦
不可能
(选填“可能”或“不可能”)使右手带上电。

答案:11. 负 不可能 解析:摩擦起电是由于不同物质的原子核对电子束缚能力不同,根据图中给出的不同物质的原子核对电子束缚能力强弱的排序,毛皮对电子的束缚能力比蜡烛弱.因此,当毛皮与蜡烛摩擦时,毛皮会失去电子带正电,蜡烛会得到电子带负电.在双手互相摩擦的过程中,由于双手是同一个物体的两部分,束缚电子的本领相同,双手互相摩擦并不会使电子发生转移.因此双手互相摩擦不可能使右手带上电.
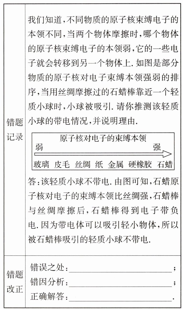
12. (2025·山西运城模拟)某同学在错题记录本上记录了如下错题,请你帮他找出错误之处、分析错因并写出正确解答过程。

答案:12. 该轻质小球不带电 没有考虑到异种电荷相互吸引,错误地认为带电体只可以吸引轻小物体 由图可知,石蜡原子核对电子的束缚本领比丝绸强,石蜡棒与丝绸摩擦后,石蜡棒得到电子带负电.因为带电体可以吸引轻小物体且异种电荷相互吸引,所以被石蜡棒吸引的轻质小球可能不带电或带正电
13. (2025·福建厦门月考)小明制作的“静电铃铛”如图所示,将两个空易拉罐分别放在泡沫底座上,用细线拴着一枚曲别针系在一根塑料吸管上,将其搭在两个易拉罐上方。拿一捆塑料吸管与毛皮摩擦后接触一个易拉罐,曲别针被吸引撞到易拉罐,又被弹开撞到另一个易拉罐,然后左右摆动撞击两侧易拉罐,发出像铃铛一样“叮当叮当”的声音。请分析解释上述现象。

答案:13. 见解析 解析:拿一捆塑料吸管与毛皮摩擦后带电,用带电的塑料吸管接触易拉罐,易拉罐是导体,接触后也带上了电,由于带电体能吸引轻小物体,将曲别针吸引过来,撞击易拉罐;曲别针也是导体,接触易拉罐后会带上同种电荷,由于同种电荷相互排斥,曲别针与易拉罐分开,但由于惯性不会马上停下来,继续运动撞击到另一侧易拉罐,使另一侧易拉罐也带上同种电荷,曲别针又被排斥,这样曲别针在两侧易拉罐间来回摆动,撞击易拉罐发出“叮当叮当”的声音.
解析:
塑料吸管与毛皮摩擦后带电,接触易拉罐(导体)使其带电;带电易拉罐吸引轻小物体曲别针,曲别针撞击易拉罐后带上同种电荷;同种电荷相互排斥,曲别针被弹开,因惯性撞击另一易拉罐并使其带电;曲别针与另一带电易拉罐带同种电荷再次被排斥,如此反复左右摆动撞击易拉罐发声。